2022年6月30日下午,天天看小说 校庆117周年第55届科学报告会国务学院本科生专场圆满召开。本次活动旨在庆祝天天看小说 117周年校庆,助力提升青年学生的学术水平。因疫情原因,本次报告会在线上腾讯会议举办。共有10篇参选报告脱颖而出,参与最终汇报。本次活动评委为国务学院的硕士生、博士生,来自政治学、国际政治和公共行政方向,比例均衡,评审确保相应公正,各位评委在报告会上详细点评了汇报人的文章。
一、评审议程
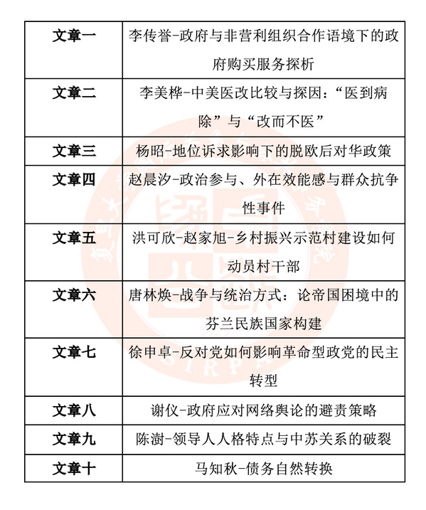
下午15:00,本次科学报告会正式开始,十位同学分别就各自的论文作品进行汇报,接受评委的提问与点评。论文报告议程如下:

本次报告会的文章点评,均围绕问题意识、分析方法、理论框架、论证方法、格式规范五部分展开。在报告主体部分完成后,与会人员进行了热烈交流并合影留念,为本次国务学院本科生科学报告会画上了一个圆满的句号。

经过紧张的评审和紧密合作协调,最终评选出以下奖项:
奖项 | 论文名 |
一等奖 | 《反对党如何影响革命型政党的民主转型》 |
二等奖 | 《债务自然转换》 |
二等奖 | 《政治参与、外在效能感与群众抗争性事件》 |
二等奖 | 《地位诉求影响下的脱欧后对华政策》 |
三等奖 | 《领导人人格特点与中苏关系的破裂》 |
三等奖 | 《乡村振兴示范村建设如何动员村干部》 |
三等奖 | 《政府应对网络舆论的避责策略》 |
三等奖 | 《中美医改比较与探因:“医到病除”与“改而不医”》 |
三等奖 | 《战争与统治方式:论帝国困境中的芬兰民族国家构建》 |
三等奖 | 《政府与非营利组织合作语境下的政府购买服务探析》 |
注:
1. 统计采用标准分进行汇总,以确保统计学意义上标准统一:标准分=(实际分数-评审个人对所有论文评分的均值)/标准差。
2. 评奖按照所有参赛稿件的最终得分从高到低排序,评出一、二、三等奖,如出现稿件的最终得分相同,则以论证方法一项的绝对得分决定名次。

